三星医疗晚间公告涌融优配涌融优配涌融优配,公司近日在南方电网公司2025年计量设备第一批框架招标项目中被推荐为中标候选人,预计中标金额约2.74亿元。
举报 第一财经广告合作,请点击这里此内容为第一财经原创,著作权归第一财经所有。未经第一财经书面授权,不得以任何方式加以使用,包括转载、摘编、复制或建立镜像。第一财经保留追究侵权者法律责任的权利。如需获得授权请联系第一财经版权部:banquan@yicai.com 相关阅读
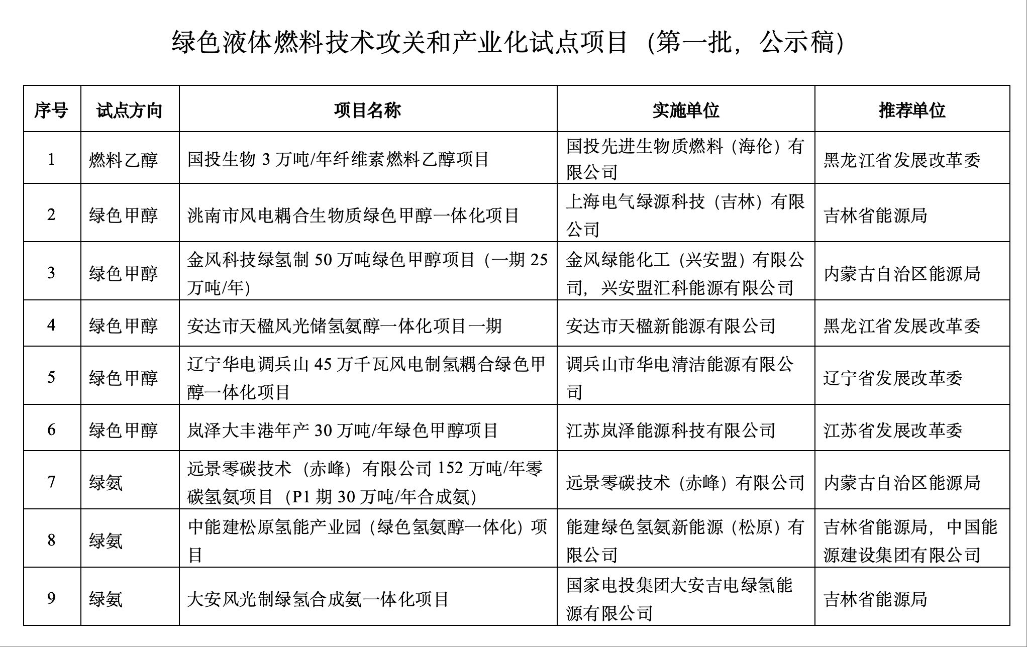
国家能源局:拟支持9个项目开展绿色液体燃料技术攻关和产业化试点工作国家能源局:拟支持9个项目开展绿色液体燃料技术攻关和产业化试点工作
0 08-08 15:32
承销报价须覆盖差旅费等业务支出!交易商协会细化债市反内卷要求700元“地板价”或难再现。
137 08-07 22:11
民政部:从未设立或批准设立“一脉养老”“惠民工程”项目 有关App涉嫌诈骗民政部:从未设立或批准设立“一脉养老”“惠民工程”项目 有关App涉嫌诈骗
21 04-22 08:53
央行:3月以固定数量、利率招标、多重价位中标方式开展了8000亿元买断式逆回购操作央行:3月以固定数量、利率招标、多重价位中标方式开展了8000亿元买断式逆回购操作
18 03-31 17:04
主力今日尾盘买卖这些个股涌融优配主力今日尾盘买卖这些个股
0 03-20 16:04 一财最热 点击关闭配配查提示:文章来自网络,不代表本站观点。